掃一掃加入微信交流群
與考生自由互動、并且能直接與專業老師進行交流、解答。
關注公眾號
服務時間08:00-24:00
免費課程/題庫
微信掃一掃
分享圈:你錄取了嗎?>>>
2021-10-27 09:46:11
來源:教育部
杭州成考網分享熱門教育資訊:
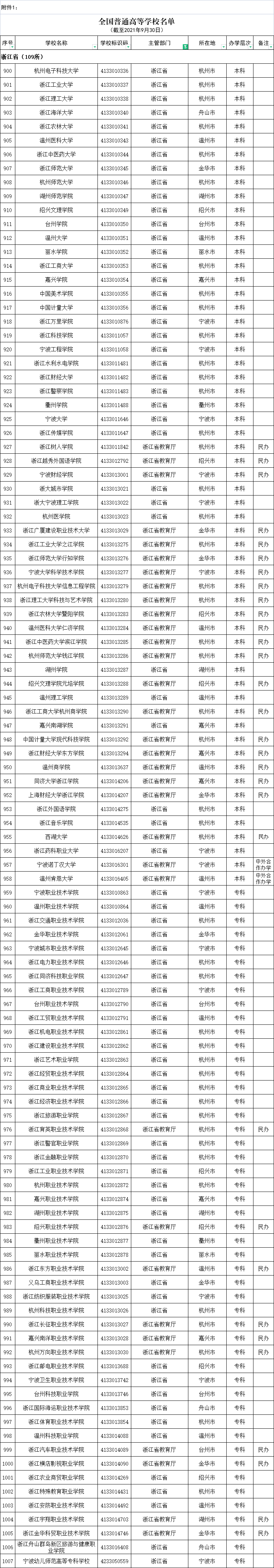
2021年度全國高等學校名單
截至2021年9月30日,全國高等學校共計3012所,其中:普通高等學校2756所(本科1270所、專科1486所),成人高等學校256所。本名單未包含香港特別行政區、澳門特別行政區和臺灣地區高等學校。
附件1:全國普通高等學校名單
附件2:全國成人高等學校名單
浙江省共有普通高等學校109所,成人高等學校8所。
高校具體名單如下↓ ↓ ↓


成人高考院校專業指導專屬提升方案
未經授權不得轉載,如需轉載請注明出處。
轉載請注明:文章轉載自 教育部本文關鍵詞: 浙江成人高校
杭州成考網申明:
(一)由于各方面情況的調整與變化本網提供的考試信息僅供參考,敬請以教育考試院及院校官方公布的正式信息為準。
(二)本網注明信息來源為其他媒體的稿件均為轉載體,免費轉載出于非商業性學習目的,版權歸原作者所有。如有內容與版權問題等請與本站聯系。聯系方式:郵件429504262@qq.com